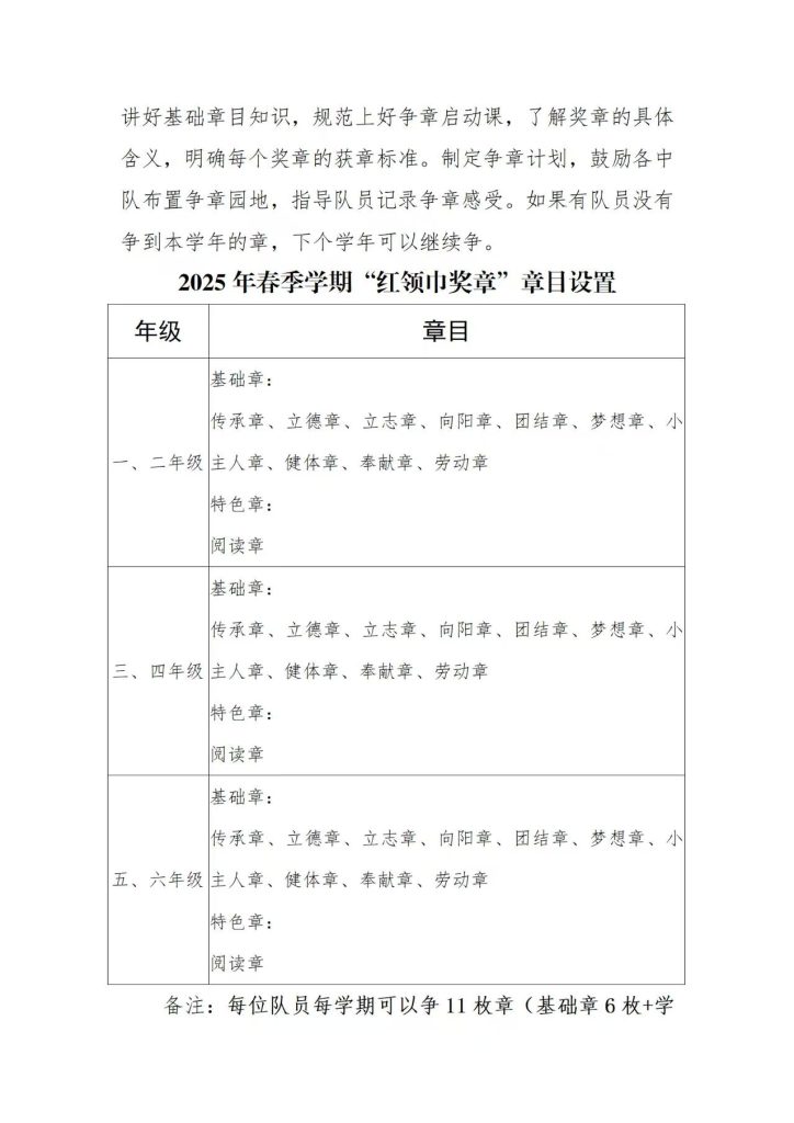
2025年红领巾奖章争章活动方案(完整版) 2025-02-24 教育教学 278 资源下载此资源仅限终身VIP下载,请先登录 资源下载下载价格终身VIP专享仅限终身VIP下载升级终身VIP请先登录 原文链接:https://ruanjian6.com/2678/.html,转载请注明出处。 0
评论0