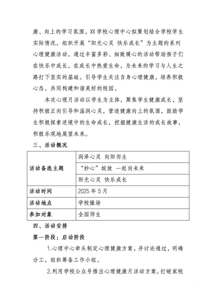
小学525心理健康月活动方案【新版】 2025-05-12 教育教学 291 资源下载此资源仅限终身VIP下载,请先登录 资源下载下载价格终身VIP专享仅限终身VIP下载升级终身VIP请先登录 原文链接:https://ruanjian6.com/3637/.html,转载请注明出处。 0
评论0