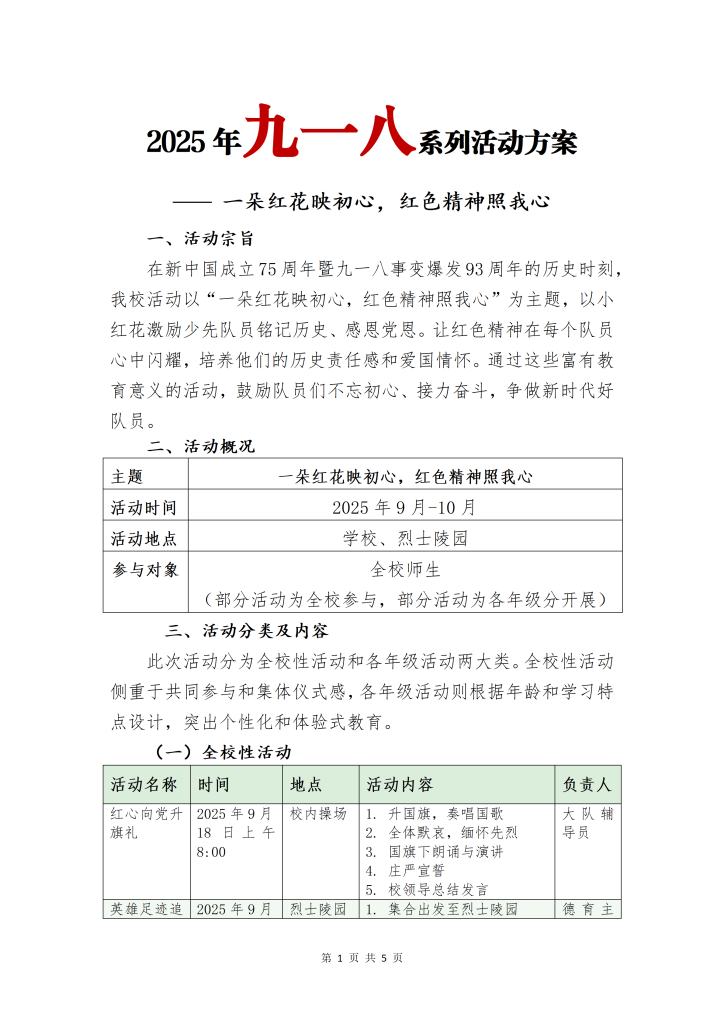
2025年九一八系列活动方案 2025-09-15 教育教学 199 资源下载此资源仅限终身VIP下载,请先登录 资源下载下载价格终身VIP专享仅限终身VIP下载升级终身VIP请先登录 原文链接:https://ruanjian6.com/5079/.html,转载请注明出处。 0
评论0