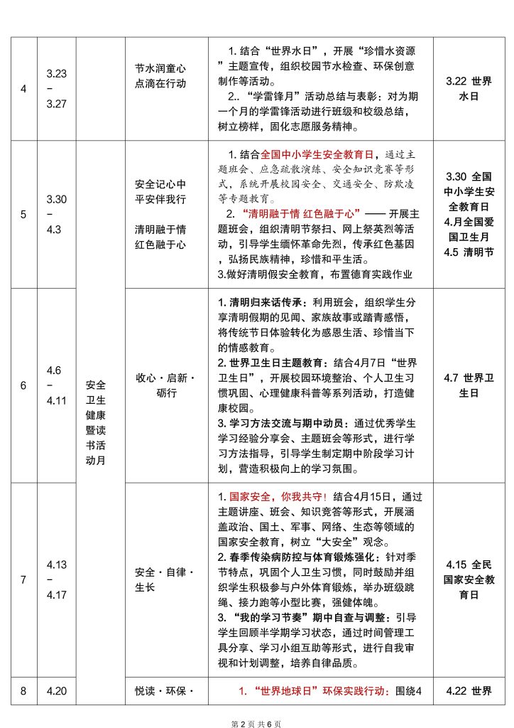
2025-2026年第二学期德育主题教育活动安排表 2026-02-02 教育教学 171 资源下载此资源仅限终身VIP下载,请先登录 资源下载下载价格终身VIP专享仅限终身VIP下载升级终身VIP请先登录 原文链接:https://ruanjian6.com/6570/.html,转载请注明出处。 0
评论0