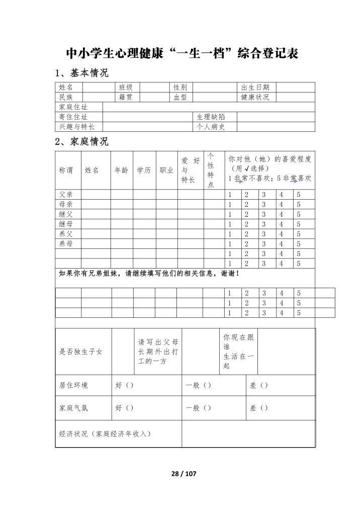
学生心理健康暨一生一档建设工作章程+记录表 2026-04-15 教育教学 10 资源下载此资源仅限终身VIP下载,请先登录 资源下载下载价格终身VIP专享仅限终身VIP下载升级终身VIP请先登录 原文链接:https://ruanjian6.com/7364/.html,转载请注明出处。 0
评论0