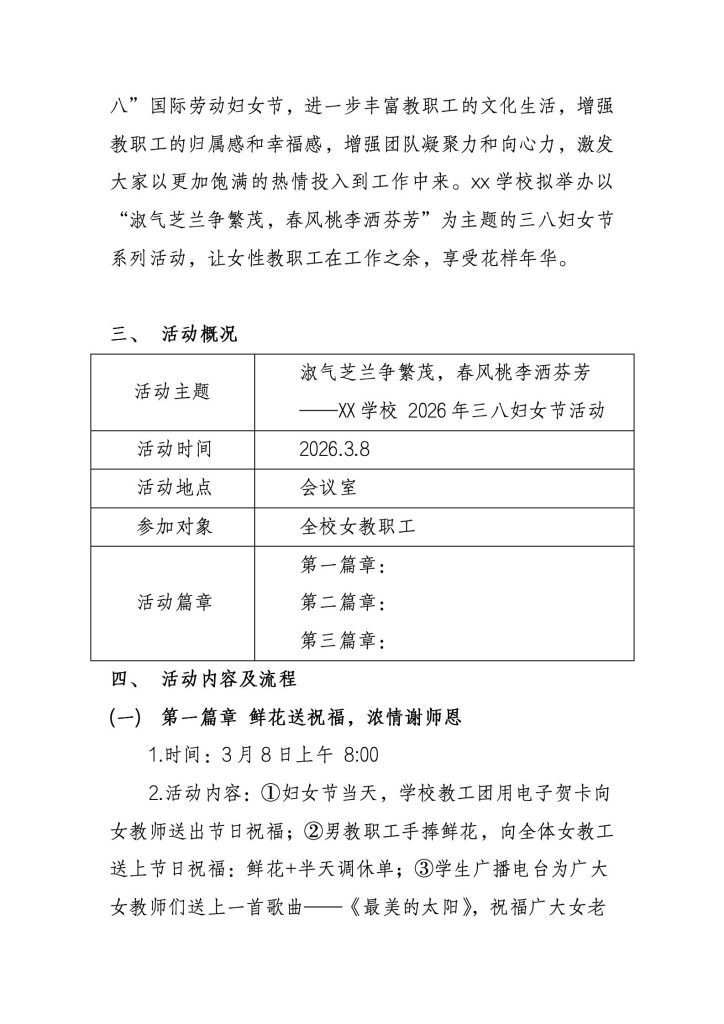
2026年学校教职工三八妇女节活动方案 2026-03-05 教育教学 4 资源下载此资源仅限终身VIP下载,请先登录 资源下载下载价格终身VIP专享仅限终身VIP下载升级终身VIP请先登录 原文链接:https://ruanjian6.com/6837/.html,转载请注明出处。 0
评论0